304永利集团新闻

当前位置: 首页 > 首页 > 新闻

喜报| 公司新获批一产学结合协同育人项目

时间:2021-03-21

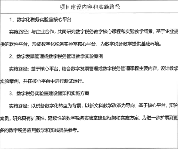
为深化产教融合、产学合作、协同育人,根据教育部高等教育司《关于公布有关企业支持的产学合作协同育人项目申报指南(2020年第二批)的通知》,公司于年初组织开展相关申报工作。本次公司共申报两个项目,其中由谢波峰副教授负责,岳树民教授、禹奎副教授、代志新副教授担任成员的实践条件和实践基地建设项目“数字税务实验室建设”项目成功获批。该项目旨在推动教学与税务数字化转型的融合,提供数字税务核心应用场景的教学环境,形成数字税务实验室建设框架及实施方案。

产学合作协同育人项目由教育部负责,旨在通过政府搭台、企业支持、高校对接、共建共享,深化产教融合,促进教育链、人才链与产业链、创新链有机衔接,以产业和技术发展的最新需求推动高校人才培养改革。

根据教育部最新精神指示,公司充分发挥高校的主体作用,主动策划,主动联系,主动协调,在教师和企业之间牵线搭桥。与此同时,公司注重完善制度建设,加强过程管理,提升综合评价体系,使得产学结合协同育人项目的申请、审批和管理更加流畅、规范。

今后,公司教务处和公司将继续深入推进产学结合协同育人项目,争取帮助更多教师和企业达成合作关系。希望广大教师积极申报,助力公司产品改革和创新人才培养。

上一篇:304永利集团召开全体教职工大会 下一篇:304永利集团2020-2021学年春季学期员工代表座谈会顺利召开