通知
关于赵锡军副经理因公出国的公示
时间:2018-10-19
来源:
点击:
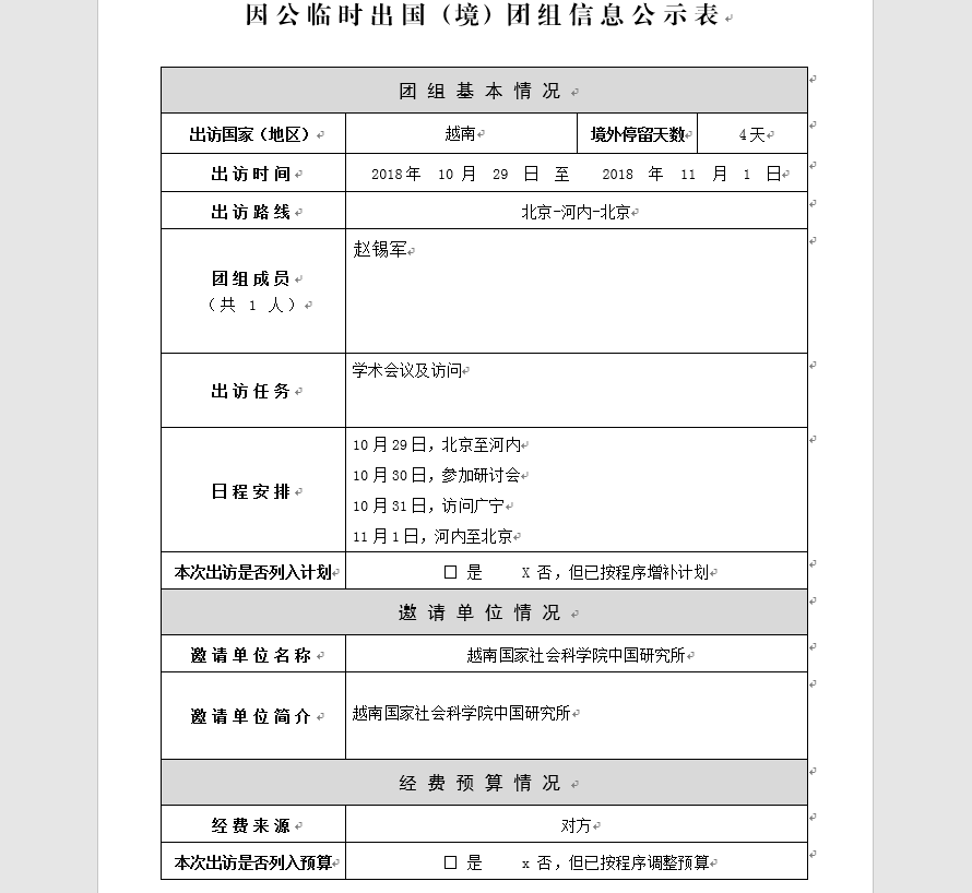
根据公司有关规定,现将赵锡军副经理因公出国的事项进行公示,详见下表。

公示期:5天。
联系方式:公司办公室,明德主楼604,82509260/61。
304永利集团
2018年10月19日
分享到: