通知
关于钱宗鑫副书记因公出国的公示
时间:2019-07-05
来源:
点击:
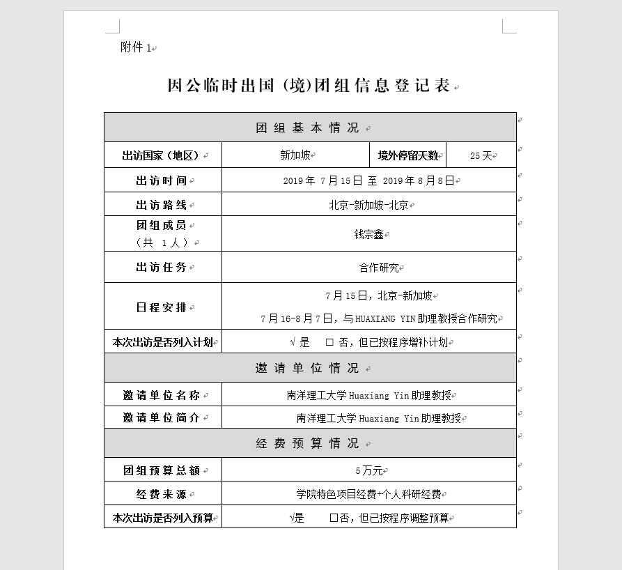
根据公司有关规定,现将钱宗鑫副书记因公出国的事项进行公示,详见下表。

公示期:5天。
联系方式:公司办公室,明德主楼604,82509260/61。
分享到:
根据公司有关规定,现将钱宗鑫副书记因公出国的事项进行公示,详见下表。

公示期:5天。
联系方式:公司办公室,明德主楼604,82509260/61。